澳门正规的电子游戏网址-手机App下载

  • 首页
  • 关于宝投
    • 集团简介
    • 管理团队
    • 组织架构
    • 所属企业
    • 公司大事记
    • 资质荣誉
    • 主营业务
  • 集团动态
    • 宝投要闻
    • 媒体报道
  • 企业公告
    • 公示公告
    • 招租公示
  • 党群文化
    • 党团建设
    • 廉洁宝投
  • 廉洁合规
  • 联系我们
    • 联系我们
    • 四风问题举报信箱
  • 首页
  • 关于宝投
  • 集团动态
  • 企业公告
  • 党群文化
  • 廉洁合规
  • 联系我们
企业公告
  • 公示公告
  • 招租公示

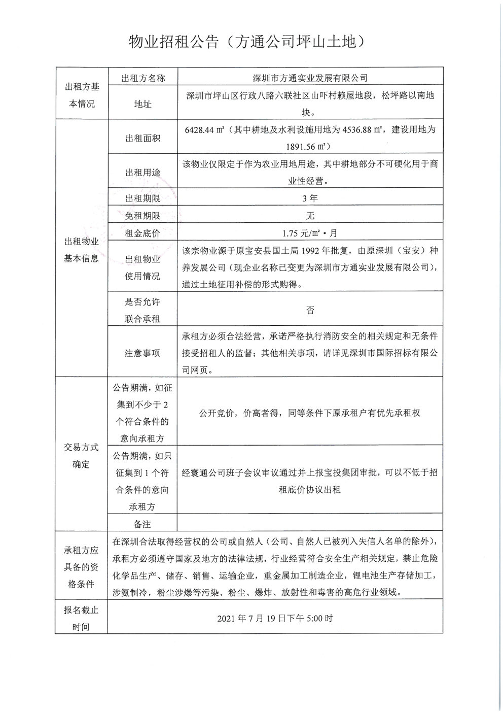
物业招租公告(方通公司坪山土地)

发布时间:2021-07-26


上一篇: 深圳市宝安区投资管理集团有限公司资金融通机构(三期)中标公告

下一篇: 深圳市宝安粮食有限公司西乡龙珠路综合楼一至六楼中线以南物业招租公告

关于宝投

集团简介 管理团队 组织架构 所属企业
公司大事记 资质荣誉 主营业务

集团动态

宝投要闻 媒体报道

企业公告

公示公告 招租公示

党群文化

党团建设 廉洁宝投

廉洁合规

廉洁合规

联系我们

联系我们 四风问题举报信箱

宝投集团手机站

宝投集团公众号

地址:深圳市宝安区9区宝民路广场大厦15楼

电话:0755-27751000 29990611

传真:0755-27755040

友情链接: 宝安区政府 宝安产业集团 宝安建投集团 宝安实业集团 深圳市人才集团有限公司 深圳市西部公共汽车有限公司

Copyright © 2020 澳门正规的电子游戏网址 版权所有 粤ICP备20023925号